不少卖家在出海之初都会盯着大站点,毕竟体量大机会多,但相对的成本高,竞争也大。想要在日益激烈的跨境“战争”中脱颖而出?
想要另辟蹊径,针对品类特性突破业务瓶颈?小语种站点是你“弯道超车”的加速器。可以参考一下大卖小波儿老师总结的小语种站点流量分析:

不难发现,相较于大站点而言,小语种站点的流量成本低,市场增速快。那么要如何快速启动小站点“模式”,抓住流量机会呢?本期我们就来公开小语种站点的起量秘籍!适合欧洲、日本、拉美、中东等站点的卖家哦!
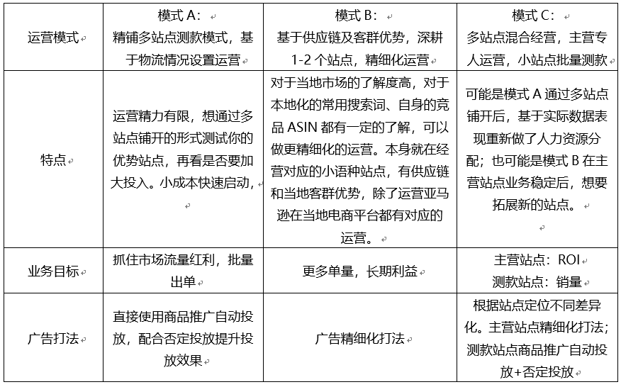
秘籍一:基于运营模式“匹配”广告打法
不同的卖家有不同的运营情况和特点,对于不同的运营模式,我们可以有针对性地选择合适的广告打法,以达到既定的广告目标。

秘籍二:快速借助商品推广搭建广告结构
以上3种不同模式的卖家,流量和业务的目标“走向”也大不同。基于不同目标,我们可以快速借助商品推广搭建广告结构:

秘籍三:针对性优化广告,紧抓流量大潮
在搭建了稳当的广告结构后,我们可以如何精益求精,进一步优化广告呢?
- 贴士1:根据自动广告投放数据,针对性优化目标关键词及ASIN。
下载搜索词报告 (入口:广告平台-衡量和报告-搜索广告报告-创建报告-商品推广广告),根据实际数据作出优化调整。

- 贴士2:抓住小语种站点当地特色节日及亚马逊会员日激增的购物需求,快速为新品获取流量。
以大卖Echo老师提供的数据为例:

为某ASIN开启了自动投放、手动关键词投放-精准匹配、手动关键词投放-广泛匹配三个广告;并提前1-3周布局广告做流量抢占,虽然在前期的数据表现CPC和ACOS会飙升,但是在旺季能更好的抢占位置降低旺季投入成本。
- TIPS:同时我们可以配合基于时间表的预算规则,确保热门时段广告在线,不错过任何流量机会。
- 功能入口:打开广告后台 → 进入广告活动管理器 → 选定某个广告活动 → 选择预算规则 → 添加预算规则 → 选择“基于时间表的预算规则”。
- 适用广告:商品推广,品牌推广,展示型推广

秘籍四:扫除广告常见误区
“压轴”秘籍为你扫除小语种站点常见误区,抢占流量,稳定出单更轻松!
常见误区1:新品期是7天、14天或30天,过了这些天后,就可以停止测试?
解析思路:不同站点不同品类的流量和点击转化率不同,新品期不能狭义以天数来判定。
建议参考以下两个新品期的判断标准:
①是否单个广告活动累计到10个出单
②是否是稳定的出单
常见误区2:坚决不投品类大词,认为品类大词ACOS高?
解析思路:
①小语种站点的流量处于成长期,太精细的长尾词反而没有曝光
②同时小语种站点的CPC普遍比美国站点低,大词ACOS有优化的空间
建议:
①小语种站点CPC低,可以投放品类大词,根据数据积累逐渐降低出价优化ACOS
②同时结合搜索词报告,拓展收集长尾词

常见误区3:小语种站点流量相对较小,需要通过大量的关键词投放才能获取流量?
解析思路:增加关键词数量需要结合广告活动的预算合理设置,同一个广告活动下太多关键词反而会限制流量。
建议:
①合理设置广告活动,保证核心关键词都能获得足够的曝光可能性
②除了增加关键词的数量,增加匹配方式/增加搜索结果首页首位的出价等都是获取流量的重要途径。


